牛宝真人平台 - 手机app官方版免费安装
首页
中心概况
校企合作
技能鉴定
办事指南
规章制度
下载中心
实训动态
实训动态
首页
>
实训中心
>
实训动态
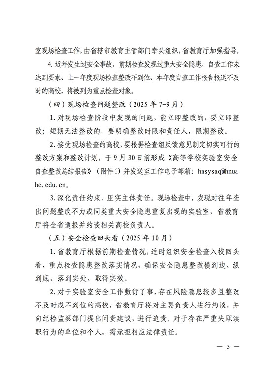
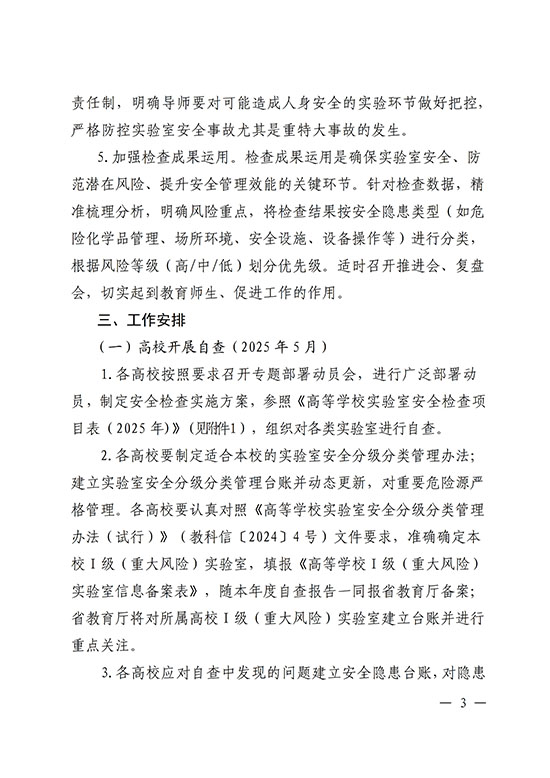
转发河南省教育厅办公室关于开展高等学校实验室安全检查工作的通知
发布日期:2025-05-19 10:47
浏览量:
上一篇:
转发关于开展河南省2024年度高等学校实验室安全现场检查工作
下一篇:
关于组织参加2025年度高校实验室安全工作培训会的通知
热门文章
广东文理职业学院校长刘明贵一行到河南省食品中试基地考察交流
转发河南省教育厅办公室关于开展高等学校实验室安全检查工作的通知
濮阳职业技术学院党委书记邓德华一行莅临我校考察交流
广东番禺职业技术学院党委书记林洽生一行莅临我校考察交流
郑州轻工业大学党委书记张志坚一行莅临牛宝真人平台调研交流
关于申报2025年5月份实验实训耗材的通知
关于组织参加2025年度高校实验室安全工作培训会的通知
关于申报2025年4月份实验实训耗材的通知
友情链接